邮箱:ahsklbgs@163.com

当前位置:首页 > 课题研究>创新课题

%!title()!%

文章来源:省社科联      发布日期:2024-09-25 11:13
【字体:打印

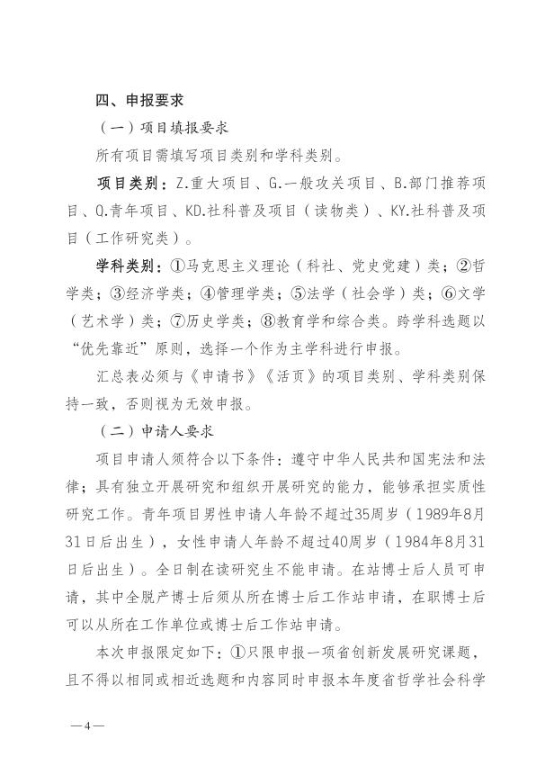
截图_选择区域_20240925105409.jpg

截图_选择区域_20240925105422.jpg


截图_选择区域_20240925105436.jpg


截图_选择区域_20240925105446.jpg


截图_选择区域_20240925105459.jpg


截图_选择区域_20240925105514.jpg





编辑:张会生

地址: 合肥市徽州大道1009号社科大楼二楼 邮政编码:230053 电话: 0551-63417233 (传真)0551-63411194 管理员:E-mail :ahsklbgs@163.com

Copyright ◎ 2008 Anhui Province Federation of Social Sciences,All Rights Reserved.

版权所有: 安徽省社会科学界联合会 皖ICP备08001559号